Scope#
REQ-000 Series - Foundational Document
DESCRIPTION: Defines scope tree and performance criteria
See description of project here
Context Diagrams#
The Miro links will always contain the latest versions of the below.
Below is the initial context diagram created as part my work in Cornell's CESYS521 Defining Scope course.
Main Context Diagram (General Use)#
This can be found from this Miro frame.
Community Gardener Specific Context Diagram#
This can be found in this Miro frame.
Scenarios#
This section will outline the key scenarios already confirmed for completion with this application. They are not currently sorted in any particular order as of 20251224.
-
Automatically receiving weather alerts when certain thresholds are hit
-
Checking planting dates as estimated by the system based on USDA zone
-
Viewing historical weather data for local area
-
Viewing the system options
-
Adding plants to the system
-
Finding local nurseries and gardening supply stores via the system
-
Viewing angle of the sun based on time of year and location
-
Viewing plant data in the system
-
Searching the system for plants to grow based on different criteria
-
Updating plant data in the system
-
Deleting plant data in the system
-
Tracking what plants were planted where (e.g.: front yard) and when via the system
-
Viewing companion plants as outlined in the system
-
Updating companion plant data in the system
-
Adding your current location in the system (if not using GPS)
-
Viewing growing / gardening tips via the system (per plant, general care, etc)
-
Providing feedback on the system
-
Submitting bug issues in the system
-
Emailing plant data to someone via the system
-
Finding companion plants for specific plants via the system
-
Providing helpful hints when “errors” happen in the system
-
Provides access to training modules (PCG only)
-
Provides training progress to gardening mentors
These scenarios were developed into use cases as outlined in REQ-000c (Use Cases).
Scope Tree#
Below is the scope tree attempt utilizing the use cases provided. They were all included for performance criteria understanding.
The System (High Level View)#
This shows the major components within the system. This is definitely different from the original expectations, and even up to the point of publishing this paper! It was fascinating to see in real time how this time consuming process could clarify & simplify.
The below information comes from this Miro frame.
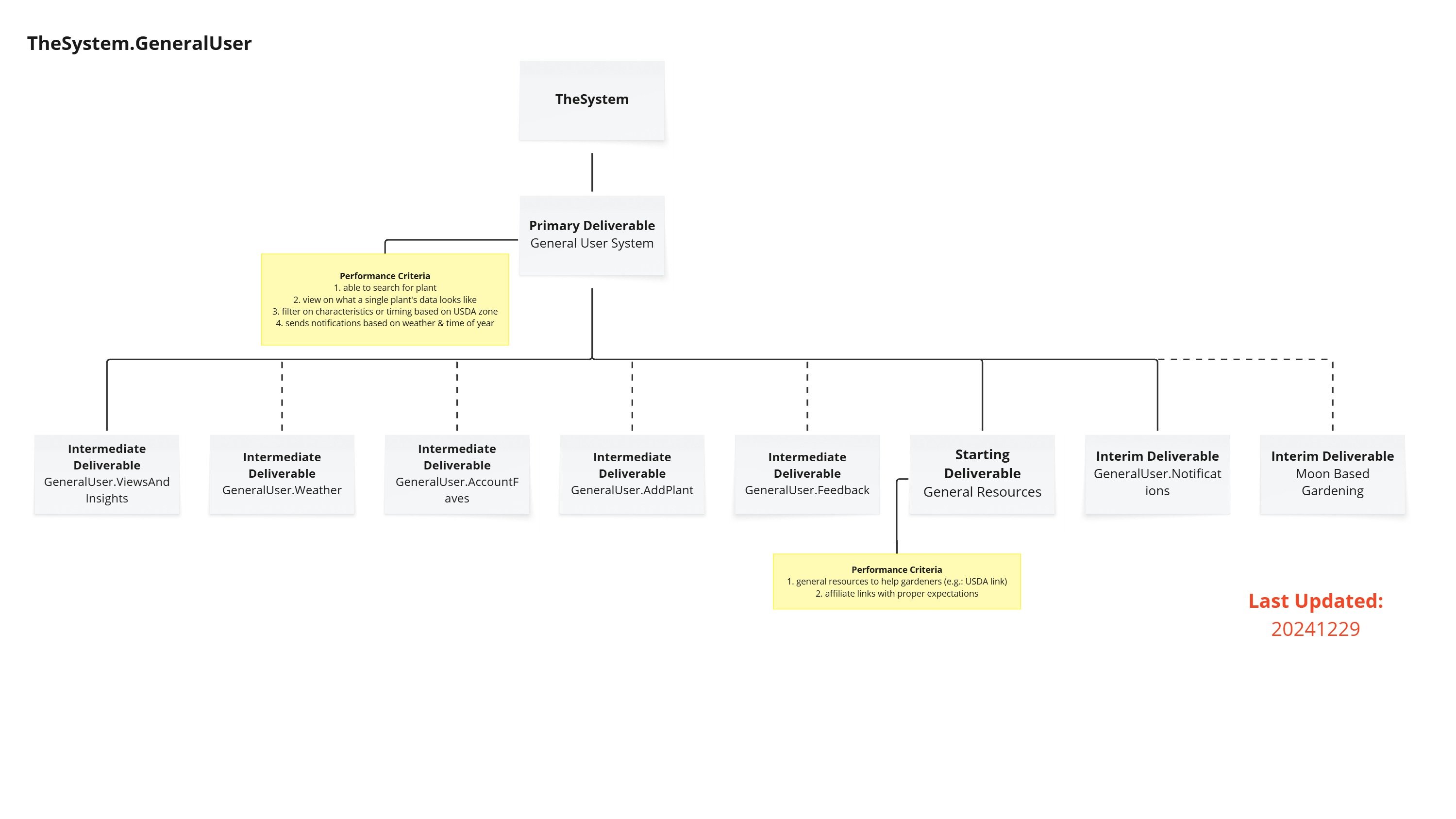
Primary Deliverable: General User Access#
This dives down into the GeneralUser sub-system and comes from this Miro frame.
Performance Criteria for General User module:
- able to search for plant
- view on what a single plant's data looks like
- filter on characteristics or timing based on USDA zone
- sends notifications based on weather & time of year
- able to save favorite plants locally or as part of a registered account
- provide supportive resources for gardeners
- provide suggestions based on moon phase and location
Intermediate Deliverables (ordered by priority):
- Views & Insights
- General Resources
- Account Favorites
- Weather
- Notifications
- Feedback
- Moon-Based Gardening
- Add Plant
Views & Insights#
Return to main GeneralUser component here
This subsection dives down into TheSystem.GeneralUser.ViewsAndInsights component and comes from this Miro frame.
This subsystem has 4 starting deliverables, organized by priority:
Performance Criteria:
- view on what a single plant's data looks like
- filter on characteristics or timing based on USDA zone
Starting Deliverable: Plant Database#
Return to Views & Insights subcomponent here
This is the core of the entire system. Below you will find high level expectations for the scope of this component.
Performance Criteria:
- view on what a single plant's data looks like
- support initial data loading from CSV files
- validate data on import and report errors
- handle duplicate prevention on data loading
Data Needs:
Core Identification:
- plant name (common) - required
- plant name (scientific) - optional
- unique plant identifier (auto-generated)
Plant Classification:
- plant type (annual, biennial, perennial, tender perennial, shrub, tree, vine, unknown) - required, default: unknown
- exposure requirements (full sun, full to partial sun, partial sun, partial shade, shade) - required, default: full sun
- hardiness zone range (low and high, from 1a-13b or na) - required, default: 8b for both
Physical Characteristics:
- plant physical measurements - displayed in user's preferred unit system (imperial or metric):
- spacing (min/max in cm or inches) - optional, default: 0
- height (min/max in cm or inches) - optional, default: 0
- suggested container size (in liters or gallons) - optional, default: 0
Growing Information:
- germination time (days) - optional, default: 0
- days to harvest/maturity - optional, default: 0
- soil type options (what they are & which one is best for the related plant)
- plant color(s)
Plant Benefits & Characteristics (Boolean Flags):
- plant benefits (18+ boolean characteristics):
- Hybrid variety
- Deadheading suggested
- Good for border/container/landscape/rock garden/shrubs
- Butterfly attractor
- Pollinator friendly
- Deer resistant
- Mosquito repellent
- Rabbit resistant
- Drought tolerant
- Heat tolerant
- Earth-Kind certified
- Waterwise
- Organic variety
- Non-GMO variety
Medicinal & Culinary:
- medicinal benefits (list of alleged properties) - optional
- used in what recipes (link to each)
Resources & References:
- book title, author, page number can be found in (could have multiple book references)
- additional links to learn more about it (external resources, videos, articles, nursery info)
Companion Plants:
- companion plants (related beneficial plant pairings) - many-to-many relationship
Detailed Field Specifications:
See
docs/tutorials/general/database-seeding-guide.mdfor complete field reference table, including:
- Field types and valid values
- Required vs optional fields
- Default values
- Plant type codes (an, bi, pe, tp, sh, tr, vi, un)
- Exposure codes (fs, fp, pu, pd, sh)
- All boolean flag definitions
Data Seeding Requirements:
- System must support loading initial plant data from CSV files
- System must support clearing and reloading data with
--clearflag - System must validate required fields during import
- System must report missing or invalid data without failing entire import
- System must handle UTF-8 encoded CSV files
- System must prevent duplicate plants based on common name
- CSV files serve as canonical data source (single source of truth)
Starting Deliverable: Calculations#
This is to help determine specific gardening times throughout the year, based on a given location or growing zone. Below you will find high level expectations for the scope of this component.
Performance Criteria:
- provide first and last frost based on USDA zone
- calculate date for 1-10 weeks back from first/last frost
- provide estimated dates for key actions post seeding
Data Needs:
- Utilize USDA zones to provide first/last frost dates
- calculate any number of weeks before/after frost dates
- Take plant data (e.g.: days to germinate) & provide calculations post seeding
- today's date and location to determine moon phases per Moon Gardening
Starting Deliverable: Decision on Views / Filters#
This is to help locate the right plants. Below you will find high level expectations for the scope of this component.
Performance Criteria:
- Find only plants suggested for particular USDA (+x zones)
- find only fruits, veggies, flowers, or herbs
- find plants that are to be grown during this season
- progress for Community Apprentice training
Data Needs:
- Showing plants whose frost dates are within some date range
- Showing plants based on characteristics (e.g.: color, perennial)
- shows only companion plants of a particular plant
- shows suggested plants based on current USDA zone
- filtering based on criteria in plant data
Starting Deliverable: Pest Database#
This is to help gardeners with pests in their area and how to organically treat for them.
As this has not yet been planned out as of 20251224, you will not yet find the high level expectations for the scope of this component.
Performance Criteria:
- TBD
Data Needs:
- TBD
General Resources#
Return to main GeneralUser component here
This section has not been completely thought through - likely a page with links. May need to be moved to Views & Insights subsystem deliverable.
Performance Criteria:
- general resources to help gardeners (e.g.: USDA link)
- affiliate links with proper expectations
Data Needs:
- TBD
Account Favorites#
Return to main GeneralUser component here
This work has been de-prioritized, but some of it has been planned out as a preparatory step.
The below image comes from this Miro frame:
Performance Criteria:
- locally store plant favorites
- locally store personal community data (if active) - no PII
- if login enabled, sync account
- manual data backup to store file (e.g.: on OneDrive)
- ability to utilize login for account creation (e.g.: Google)
Data Needs:
- backup file has plant IDs & local USDA
- backup file has location data where provided
Starting Deliverables:
- Save Data Backup - LOCAL (no login needed)
- Save Plant Favorites
- Create Account or Login
Starting Deliverble: Save Data Backup - LOCAL#
?
Data Needs:
- unique user ID
- USDA zone (or similar for their country)
- location (optional)
- unit system preference (imperial or metric) - applies to all measurements throughout the application
Starting Deliverble: Save Plant Favorites#
?
Data Needs:
- unique user ID
- plant ID
Starting Deliverble: Create Account or Login#
?
Data Needs:
- unique user ID (based on account integration)
Weather#
Return to main GeneralUser component here
Due to the intricacy of this need, only the performance criteria have been thought out for this subsystem as of 20251224.
The current Miro frame is here.
Performance Criteria:
- Connects to a Weather API (or using web scraping) that pulls current and historical weather data
- provide warnings & suggestions for mitigating inclement weather risks
- when current or upcoming weather indicates need for plant support, notification sent (if user turned on)
- when weather indicates need for plant support, creates a weather announcement that deletes 24H later
- communications team can manually delete weather alerts
- community leader and communications team can manually send weather announcements & notifications
- if provided, utilizes location data for more accurate weather information
- if user wants to provide feedback from this module, it will leverage feedback module & tie to weather module
- View suggestions for upcoming protection planning based on weather predictions (up to 1 week out)
- if turned on, checks daily - otherwise on first system access of the day via weather API or manual refresh
- general user able to see current and forecasted weather as per most recent sync
- limit weather sync to 2x / hour unless they provide their own API information
- if not connected to the weather API, message should indicate status
- when available, provides historical weather to show average hot/cold and precipitation for each month
Notifications#
Return to main GeneralUser component here
This work has been de-prioritized, but some of it has been planned out as a preparatory step.
The below image comes from this Miro frame:
Performance Criteria:
- Manages visibility in relation to other community gardener members within their unique community.
- Turn on/off ability for other community garden members to see what teams or chores they are assigned to.
- Turn on/off ability to be seen by other community members. (Does not apply to City admins.)
- All Community Members and Composter non-members can turn on/off notifications about composting opportunities.
- Turn on/off ability for assigned mentor (if they have one) to view progress in apprentice training program.
- Turn on/off notifications about other community gardeners seeking help.
- Turn on/off ability for others in community to see what chore or team you're on.
- community members can turn on/off manual weather alerts
- general users can turn on/off weather alerts
- every user can turn on / off notifications if they have access to a particular system
User Feedback#
Return to main GeneralUser component here
This work has been de-prioritized, but some of it has been planned out as a preparatory step.
Below image comes from this Miro frame:
Performance Criteria:
- allows for user feedback to improve solution
- provides for a way to submit a but
- able to see current known bugs
- provides a submission form to request new plants
- provides email as interim to feedback system
- If provided from any component, they all go back to a single system but automatically ties the ticket to the component
Starting Deliverables:
- New Plant Form
- View Bugs
- Bug Submission Form
- Feedback Form
Moon-Based Gardening#
Return to main GeneralUser component here
At this time, this portion has not been planned for yet. It is a nice to have and should be designed before implementing.
The image below comes from this Miro frame:
Starting Deliverables:
- Calculate today's date (part of Calculations requirements) to determine phase of moon
- pull most recent new moon data
- calculate dates from new moon
- gardening suggestions for the day/week based on moon phase
- general outline needs for the month based on moon phases
Add Plant#
Return to main GeneralUser component here
This is last due to complexity for an automated system. Otherwise it must be updated through the repo and manually updated for PROD.
Performance Criteria:
- each plant will have a unique ID
- Create, edit, delete plants for their personal (local) account.
- each plant will have a set of criteria where certain information is required to create a new plant in the local database
- System provides a way to favorite plants for a particular user.
- System provides reminders to plant based on user’s preferred plants, their location, and related frost dates.
- Able to track what plants were planted where and when.
- Able to see a history of the plants they have planted & their related data, including but not limited to amount of shade.
- able to view only your favorite plants or some other filtered view of plants database
Data Needs:
Note: User-submitted plants follow the same data structure as the Plant Database. Below are the key fields users can provide:
Required Fields (minimum for plant creation):
- plant name (common) - required
- plant type (annual, biennial, perennial, tender perennial, shrub, tree, vine, unknown) - required
- exposure requirements (full sun, full to partial sun, partial sun, partial shade, shade) - required
Optional Fields:
- plant name (scientific)
- hardiness zone range (low and high, from 1a-13b)
- germination time (days)
- days to harvest/maturity
- companion plant(s) - relationship to other plants in database
- plant physical measurements - displayed in user's preferred unit system (imperial or metric):
- spacing (min/max)
- height (min/max)
- suggested container size
- beneficial uses - boolean flags (e.g.: rabbit/deer resistant, pollinator friendly, drought tolerant, etc.)
- color expectations
- soil type preferences
- shade preferences vs tolerance
- medicinal benefits (alleged properties)
Additional Capabilities: - Link to external resources (books, articles, videos, nursery info) - Associate with user's favorites collection - Track planting history (where and when planted)
See Plant Database Data Needs for complete field specifications and validation rules.
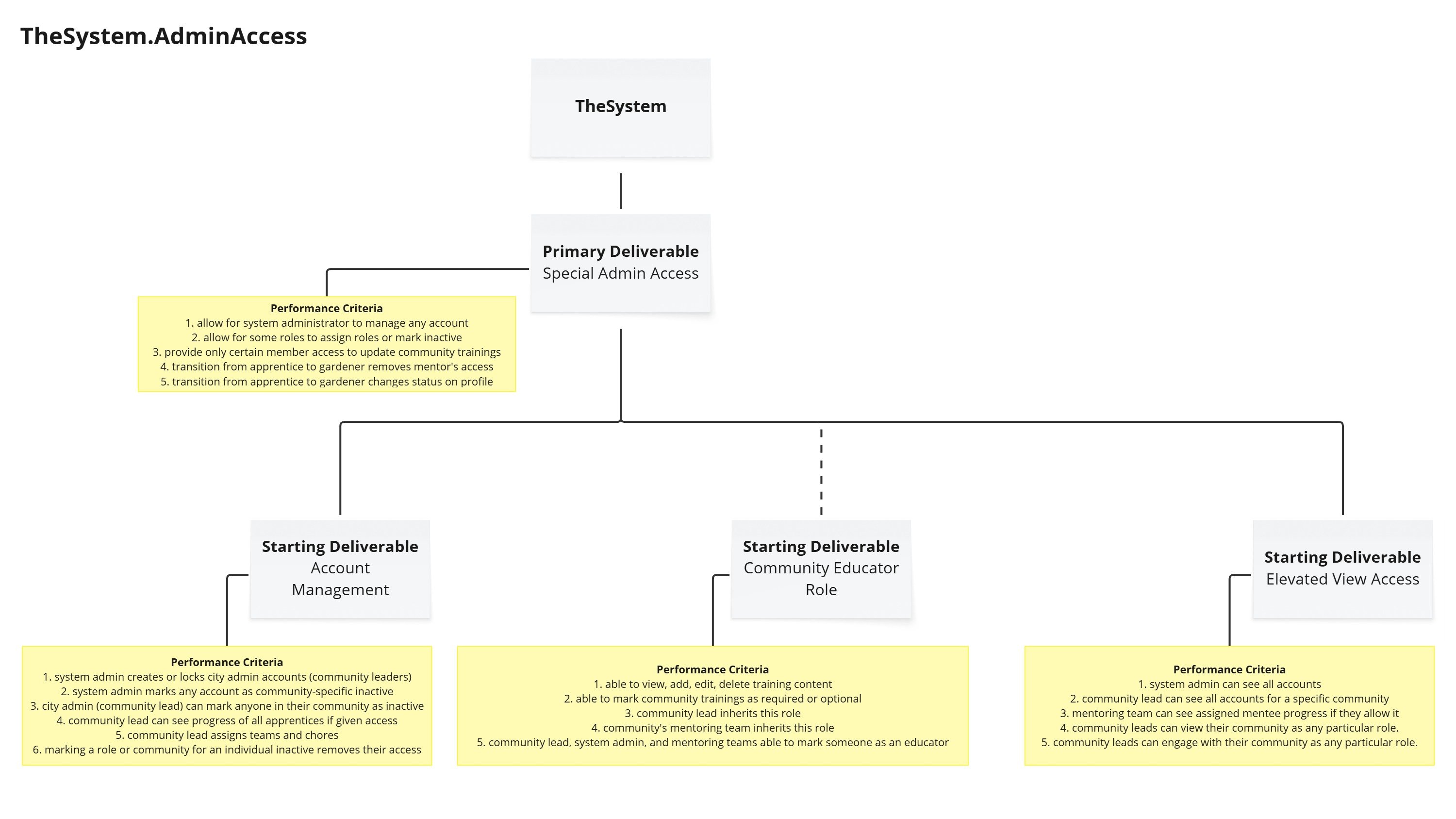
Primary Deliverable: Elevated User Access#
This is currently de-prioritized as of 20251224. The basic requirements should be built first before trying to add new access or elevated privileges, which add security risk to threat assessment.
The current section dives down into the AdminAccess sub-system and comes from this Miro frame.
Performance Criteria:
- allow for system administrator to manage any account
- allow for some roles to assign roles or mark inactive
- provide only certain member access to update community trainings
- transition from apprentice to gardener removes mentor's access
- transition from apprentice to gardener changes status on profile
Starting Deliverables:
Starting Deliverable: Account Management#
Performance Criteria:
- system admin creates or locks city admin accounts (community leaders)
- system admin marks any account as community-specific inactive
- city admin (community lead) can mark anyone in their community as inactive
- community lead can see progress of all apprentices if given access
- community lead assigns teams and chores
- marking a role or community for an individual inactive removes their access
Starting Deliverable: Community Educator Role#
Performance Criteria:
- able to view, add, edit, delete training content
- able to mark community trainings as required or optional
- community lead inherits this role
- community's mentoring team inherits this role
- community lead, system admin, and mentoring teams able to mark someone as an educator
Starting Deliverable: Elevated View Access#
Performance Criteria:
- system admin can see all accounts
- community lead can see all accounts for a specific community
- mentoring team can see assigned mentee progress if they allow it
- community leads can view their community as any particular role.
- community leads can engage with their community as any particular role.
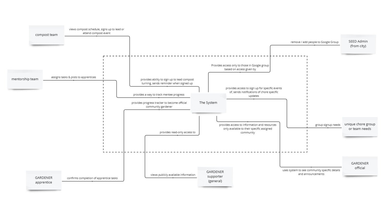
Primary Deliverable: General Community Member Access#
This dives down into the CommunityMember sub-system and comes from this Miro frame.
Performance Criteria:
- only those accounts assigned to a community can see the community specific data
- some areas only able to be updated by particular roles (e.g.: compost turning days)
- able to turn on/off community notifications
- able to switch between communities
Interim Deliverables:
Apprentice Program#
Performance Criteria:
- Community Lead, supporter, apprentice, and official gardener all inherit from member role
- Educator role able to see, edit, and delete training materials for community
- mentors can view assigned mentee apprentice progress (if they allow it)
- able to view all community training materials & progress through program
- assigned mentor can highlight training for apprentice with tentative deadline
- able to mark self as completed for required / optional community apprentice tasks
- able to view when completed tasks
Announcements#
Performance Criteria:
- all members and supporters able to see who is delivering when and where
- all community members & supporters can access announcements area
- visual cues to show different announcement types (e.g.: plot availability vs compost turning)
- only able to see announcements for their assigned community
- turn on/off levels of announcements (e.g.: compost, etc)
- no one outside community can see community's announcements
- announcement to include title, description, date posted, date to cancel announcement
- way to choose an announcement for a specific team or chore
- all community members can add to announcement board but they don't auto notify
- announcements made by chores or teams have a special designation from comms team
- announcement submissions require a title, start & end date, description, and POC
- central location for all announcements (that can be filtered) and auto expire based on submission
- special visual aspect related to training opportunities required for apprentices
- workday list is viewable by all members, editable by apprentices & gardeners & community lead
- edit and deletion of workday items is only to those that posted it or the community lead
- if plot management requests are approved or denied, requester is notified
- mentor team and plot manager roles are notified of plot change requests / releases
- plot assignment or support status changes the member is notified
Starting Deliverable: Announcement Board#
Only accessible by the related community. More to be planned.
All community members and compost non-members able to view all available compost turning dates & times. (Possibly need a chore or team to-do list?)
Starting Deliverable: Workday Needs#
Performance Criteria:
- Add to monthly workday list things that need to be done in the community garden.
- view list from all members who added help needs for workday
- able to edit their own entry for workday list
- able to be added to by any community member
- Only stores last 3 workday sessions for easy planning
- able to mark which items complete
- tracks % complete of planned workday tasks
Team & Chores#
Not yet fully fleshed out as of December 2024.
The below image is from this Miro frame.
Performance Criteria:
- compost team can add or edit compost dates & times
- community lead can assign chores and teams
- community member and supporters can track time for team or chore
- all members and supporters can see who is one what team (if they allow it)
- self assign for delivery opportunity
- communications team and community leads can create announcement that auto notifies all gardeners
- teams and chores can add items to announcement board
- compost team announcements can also be seen by Community Composters (non-members) & supporters
- mentor team, educator role, & community lead able to create / update apprentice training program
- mentor team able to assign mentees to mentors (and vice versa) - 1 mentor to mentee
- Community Lead to assign teams and chores
- mentor team able to assign specific apprentice trainings to apprentices
- mentor team & community lead able to see progress of apprentices (if given privacy permission)
- mentor team able to update a community member's status from apprentice to gardener role
Starting Deliverables:
- track chore hours
- track team hours
- review tracked hours
Plot Assignment System#
Current scope tree Miro frame is here.
Performance Criteria:
- only gardeners and apprentices can manage a plot - supporters support gardeners / apprentices
- any community member can be a supporter for a bed or chore
- people on a chore are automatically "assigned" the support role for that chore
- able to see vacant plots to request management for
- able to see supporters for a particular plot or chore (to determine what may need more help)
- mentor team and community lead able to see plot management and support requests
- members & supporters can see all of their own requests
- gardeners and apprentices can see plots available to manage
- members and supporters can see plots or chores needing support
- members and supporters can request to support a bed or chore ?. gardeners and apprentices can request to manage a plot ?. mentor team and plot manager roles approve or deny management requests ?. if plot management requests are approved or denied, requester is notified
- when a chore community member requests support, that plot/chore will have a temporary support flag
- when support is requested, it can be found in announcements
- when support is requested, a notification will be sent to those who have it turned on
- members & supporters can see plots / chores they manage / support
- members can see all plot details
- mentor team & plot manager roles able to manually add/change/remove plot/chores manager/supporter
- when plot manager / supporter role is fille and there is a related announcement, announcement is deleted
- system announcement created when plot is abandoned (no notification)
- plot system includes related chores (e.g.: orchards)
- eventually plot / chore managers able to mark what is growing in a plot area that all members can view












