Functional Flow Block Diagrams#
REQ-000 Series - Foundational Document
DESCRIPTION: Functional Flow Block Diagrams (FFBDs) - WIP
As of 20251226, I have not yet found a tool to take what I did in Miro and put into machine readable text.
Below you will find the FFBDs of the modules currently outlined in the following:
This file is mostly here to provide snippets with which to share the sections in the prior documentation.
Legend#
Below is the legend for the FFBDs:
Table of Contents#
- Informal Interfaces & Uncertainties
- F.0 - Overall System Operations
- F.1 - System Initiation
- F.2 - User Choice Loop
Not Yet Planned#
- F.2.1.1.4.0 - View Plant Data
- F.2.1.1.5 - Add Plant
- F.2.1.2 – Access Weather Component
- F.2.1.3 – Access General Resources
- F.2.1.4 – Feedback A & B
- F.2.1.5.2 – Set USDA Location
- F.2.1.5.3 – Set Unit System Preference
- F.2.1.5.7 – Backup User Data
- F.2.1.5.8 – Restore User Data
- F.2.1.6 – Moon Planning
- F.2.2 – Admin Functions
- F.2.3 – Community Member Functions
Informal Interfaces & Uncertainties#
Below is the informal list of interfaces & uncertainties for part 1 of this project:
-
Somehow the end user interacts with something to get to the 3 main views (general user, admin functions, community member functions) and then to the plant search / filter component within the General User section
-
The system must interface with some internal database to view, search for, and even add plants
-
F.2.1.4 is an interface into a sub-system with which to provide feedback or bug reports
-
Uncertain as to how the system should interact when the feedback function should be available everywhere and provide different engagement with the end user depending on how it was engaged
Functional Block Interfaces (Informal)#
Below is an informal list of functional block interfaces:
-
Same as from above
-
Settings interface needed for user to update preferences regarding visibility to others, location settings, unit system (imperial/metric), & notifications
-
Administration interface needed for those with elevated permissions
-
Authentication options (e.g.: Google email) so users can save plants, backup/restore settings, etc
F.0 - Overall System Operations#
The below image comes from this Miro frame.
This can be called elsewhere with the following code:
--8<-- "requirements/REQ-000f_FBDs.md:f0---overall-system-operations"
F.1 - System Initiation#
The below image comes from this Miro frame.
This can be called elsewhere with the following code:
--8<-- "requirements/REQ-000f_FFBDs.md:f1---system-initiation"
F.1.2 - Calibrate Permissions#
This has not yet been planned out as of summer 2025.
This can be called elsewhere with the following code:
--8<-- "requirements/REQ-000f_FFBDs.md:f12---calibrate-permissions"
F.1.3 - Local Weather Check#
This has not yet been planned out as of summer 2025.
This can be called elsewhere with the following code:
--8<-- "requirements/REQ-000f_FFBDs.md:f13---local-weather-check"
F.2 - User Choice Loop#
This can be found in this Miro frame.
This can be called elsewhere with the following code:
--8<-- "requirements/REQ-000f_FFBDs.md:f2---user-choice-loo"
F.2.1 - General User Functions#
The below image comes from this Miro frame.
This can be called elsewhere with the following code:
--8<-- "requirements/REQ-000f_FFBDs.md:f21---general-user-functions"
F.2.1.1 - Access Plant Search View#
The below image comes from this Miro frame.
This can be called elsewhere with the following code:
--8<-- "requirements/REQ-000f_FFBDs.md:#f211---access-plant-search-view"
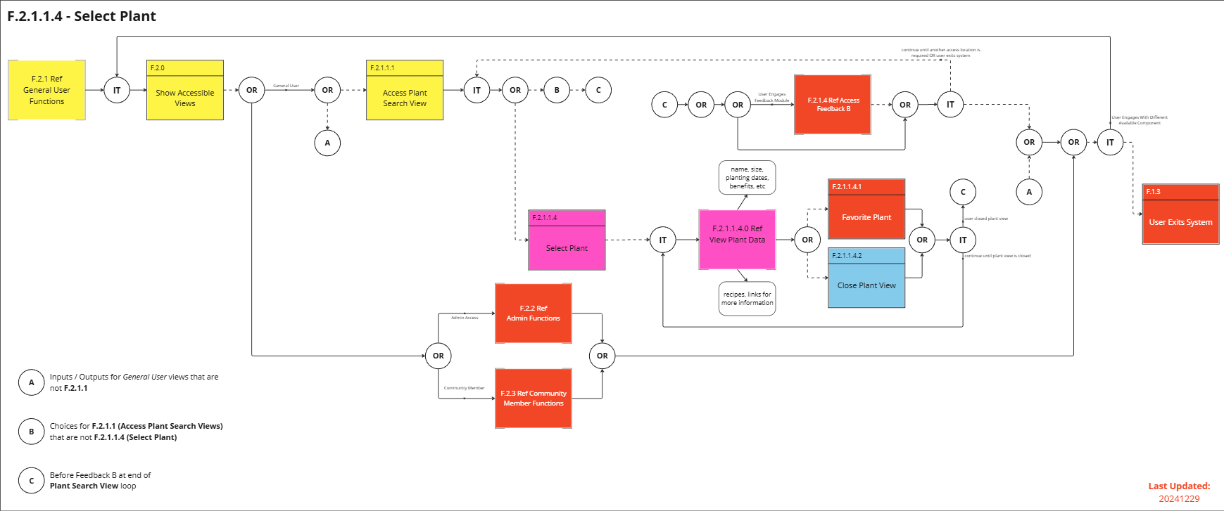
F.2.1.1.4 - Select & View Plant#
The below image comes from this Miro frame.
This can be called elsewhere with the following code:
--8<-- "requirements/REQ-000f_FFBDs.md:f2114---select--view-plant"
F.2.1.1.4.0 - View Plant Data#
This has not yet been planned out as of summer 2025.
Since this might be able to go under the one above it, will not link in ToC yet.
F.2.1.1.5 - Add Plant#
This has not yet been planned out as of summer 2025.
Thus not linked in ToC either.
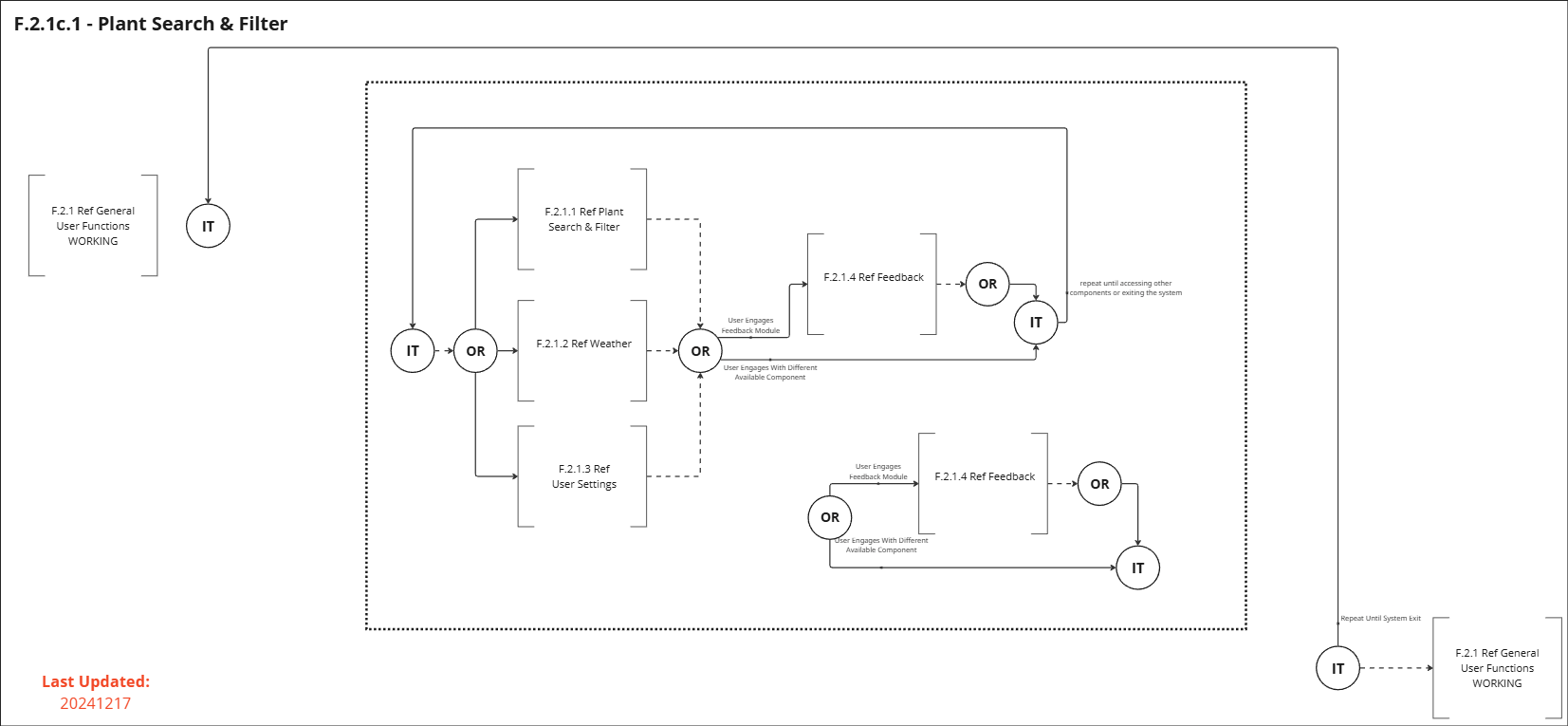
F.2.1c.1 - Plant Search & Filter View#
The below image comes from this Miro frame.
This can be called elsewhere with the following code:
--8<-- "requirements/REQ-000f_FFBDs.md:f21c1---plant-search--filter-view"
F.2.1.2 – Access Weather Component#
This has not yet been planned out as of summer 2025.
Thus not linked in ToC either.
F.2.1.3 – Access General Resources#
This has not yet been planned out as of summer 2025.
Thus not linked in ToC either.
F.2.1.4 – Feedback A & B#
This has not yet been planned out as of summer 2025.
Thus not linked in ToC either.
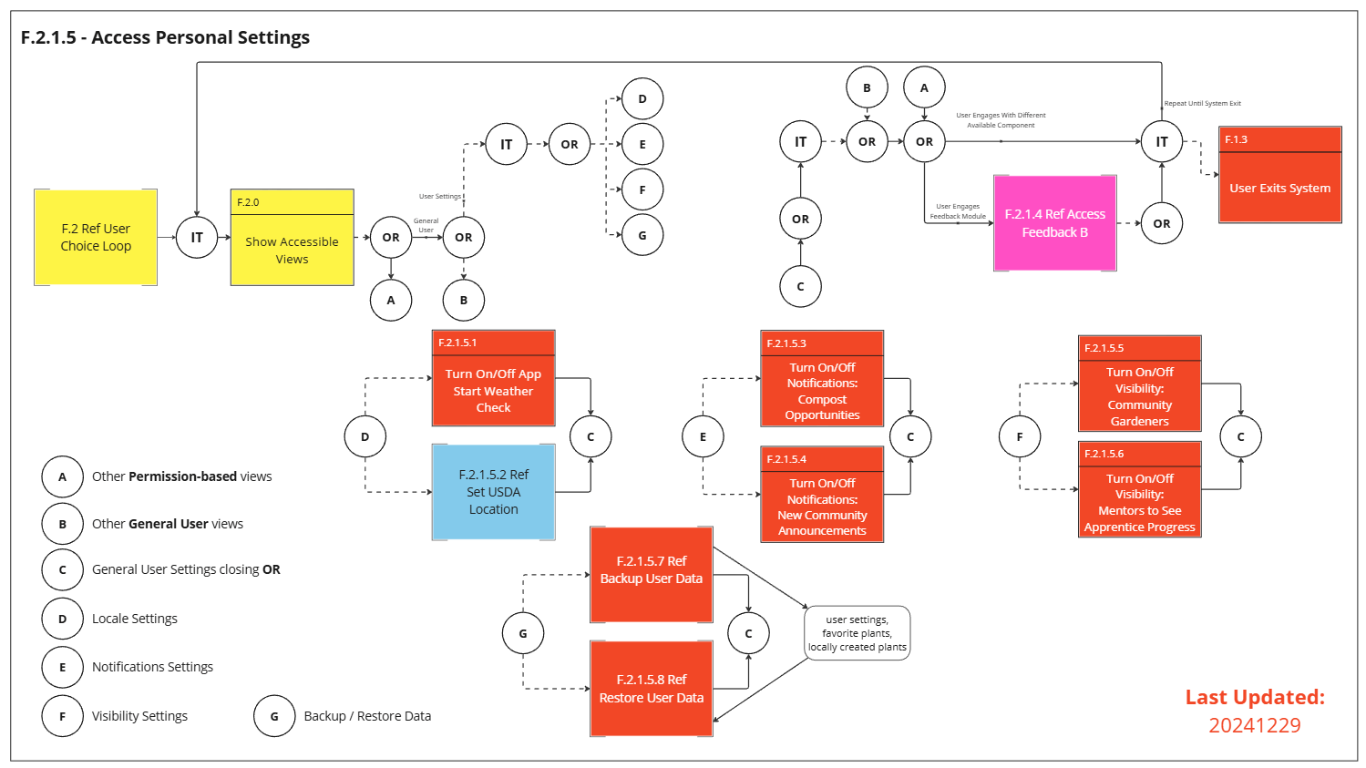
F.2.1.5 – Access Personal Settings#
The below image comes from this Miro frame.
This can be called elsewhere with the following code:
--8<-- "requirements/REQ-000f_FFBDs.md:f215--access-personal-settings"
F.2.1.5.2 – Set USDA Location#
This has not yet been planned out as of summer 2025.
Thus not linked in ToC either.
F.2.1.5.3 – Set Unit System Preference#
Warning
This section was made by AI and has not yet been reviewed by a human as of 20251227. It came about while finalizing the MVP that we would need to allow the user to determine if they were using the imperial or metric system. You can see more in the UCBD for User Sets Unit System Preference section.
This setting allows users to choose between imperial (inches, feet, gallons) or metric (centimeters, meters, liters) units for all measurements displayed throughout the application.
Performance Criteria:
- User can select between imperial or metric unit systems
- Selection persists across sessions (saved in user profile/settings)
- All plant measurements (spacing min/max, height min/max, container size) automatically display in selected units
- Weather-related measurements (temperature, precipitation) display in selected units
- Unit preference applies application-wide - no need to track units at individual data item level
Data Needs:
- User unit preference (imperial or metric) stored in user settings
- Conversion factors for common measurements (inches↔cm, feet↔meters, gallons↔liters)
F.2.1.5.7 – Backup User Data#
This has not yet been planned out as of summer 2025.
Thus not linked in ToC either.
F.2.1.5.8 – Restore User Data#
This has not yet been planned out as of summer 2025.
Thus not linked in ToC either.
F.2.1.6 – Moon Planning#
This has not yet been planned out as of summer 2025.
Thus not linked in ToC either.
This component will take information known about gardening with the moon based on when the first day of the new moon is. Based on these calculations, the system shall provide guidance on what to do today and in the next week.
F.2.2 – Admin Functions#
This has not yet been planned out as of summer 2025.
Thus not linked in ToC either.
F.2.3 – Community Member Functions#
This has not yet been planned out as of summer 2025.
Thus not linked in ToC either.








